2026年国际足联世界杯(第23届国际足联世界杯)- 官方网站
欢迎访问2026年国际足联世界杯网站!
网站首页
关于我们
2026年国际足联世界杯简介
公司领导
教研室介绍
专业介绍
机电设备技术
电气自动化技术
汽车电子技术
数控技术
安全技术与管理专业
智能控制技术专业
工业机器人技术专业
建筑消防技术
团队建设
团队概况
教师队伍
专业带头人
骨干教师
实习实训
实习实训概况
校内实训室介绍
校外实训基地介绍
规章制度
员工工作
工作动态
制度建设
支部生活
奖助学金
科技活动
团学工作
员工管理
人才招聘
招生宣传
就业信息
教学科研
工作动态
管理制度
教学成果
科研成果
集团首页
当前位置:
网站首页
>>
教学科研
>>
科研成果
>> 正文
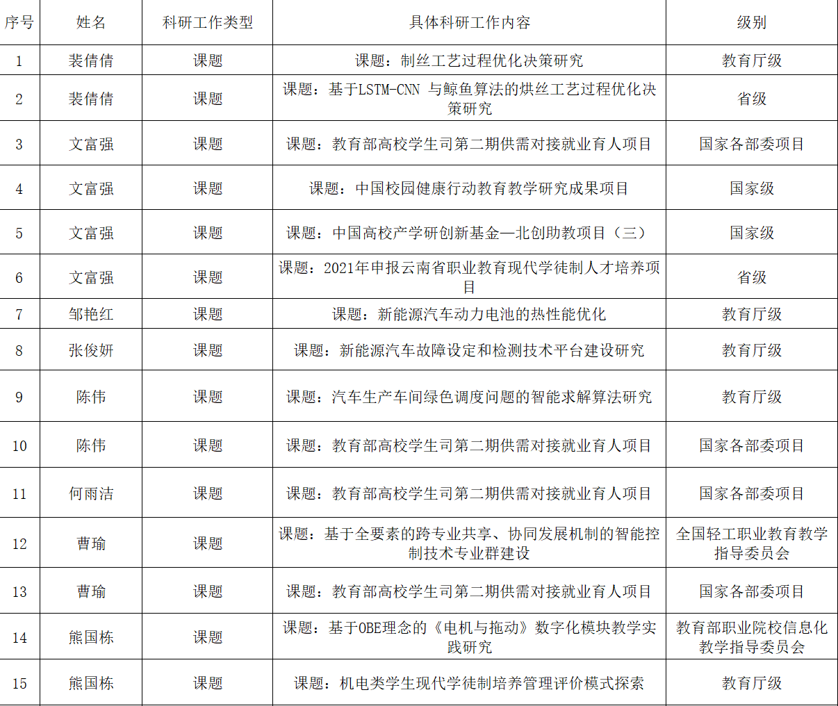
2023年2026年国际足联世界杯教师科研成果
发布者:jdbj
[发表时间]:2024年03月12日 19:12
[来源]:2026年国际足联世界杯
[浏览次数]: